五爪龙 | 全国独家 壮药经典

▎产品特点
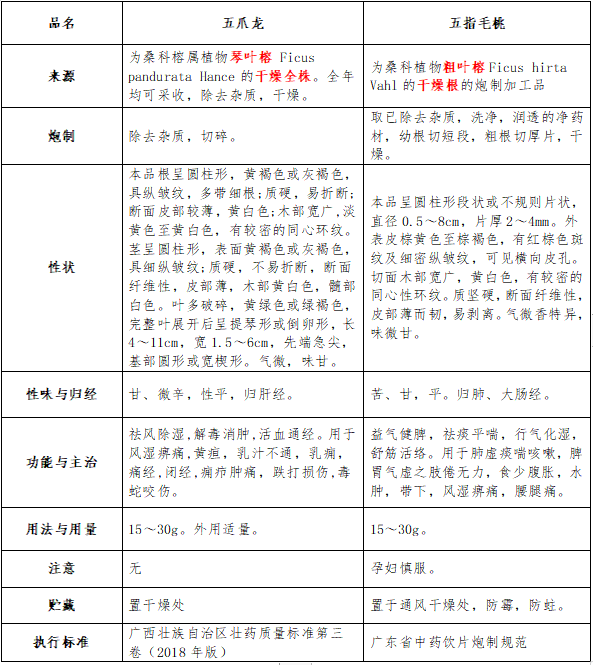
五爪龙为桑科榕属植物琴叶榕的干燥全株。属壮医药经典用药,妇产科、乳腺科基础用药。其化学成分有三萜类、黄酮类、香豆素类、酚酸类、植物甾醇类、无机元素、挥发油等。具有抗炎、抗氧化、保肝降酶、抗肿瘤等作用。祛风除湿,解毒消肿,活血通经。用于风湿痹痛,黄疸,乳汁不通,乳痈,痛经,闭经,痈疖肿痛,跌打损伤,毒蛇咬伤。
▎种类鉴别

▎药物学记载

《广西本草选编》:“祛风解毒,活血调经。主治风湿痹痛,腰腿痛,胃痛,黄疸,乳痈,闭经,月经不调。”
《全国中草药汇编》:“行气活血,舒筋活络。主治乳汁不通,跌打损伤,外用治乳腺炎。”
《福建药物志》:“味甘、微辛,温。祛风行气,健脾利湿。根治风湿关节痛、劳倦乏力、淋巴结核、消化不良、血淋、白带、痈疽溃疡、跌打损伤;叶治乳痈、蛇伤。”
《浙江野菜100种精选图谱》:“味甘、淡,性温。行气活血、祛风除湿、健胃消食、解毒消肿。用于慢性肝炎、风湿性关节炎、疟疾、百日咳、乳汁不通、乳腺炎等症。”
▎药理作用
抗氧化
五爪龙水提液能清除超氧阴离子。能升高血清超氧化物歧化酶,减少丙二醛含量。
抗炎
五爪龙可以减少尿液、前列腺液白细胞,增加琥珀酸脱氢酶、ß-羟化甾体脱氢酶、酸性磷酸酶的活性。
保肝降酶
五爪龙乙酸乙酯萃取白桦脂酸具有显著的抗肝纤维化活性。黄酮类成分槲皮素具有激活信号通路的作用,可以调节抗氧化信号通路,避免肝组织损伤。
抗肿瘤
五爪龙齐墩果酸型皂苷具有高安全性的肿瘤细胞毒性作用,抑制多发性骨髓瘤细胞增殖及促使癌变细胞凋亡,直接起到抗肿瘤作用。
微量元素锌
五爪龙根所含微量元素锌作为人体必需的微量元素之一,几乎涉及到所有的细胞代谢,如在生长发育、生殖遗传、免疫、内分泌等重要生理过程中起着极其重要的作用。
▎临床应用
| 应用科室 | 功能 | 主治 |
| 风湿免疫科 | 祛风除湿,解毒消肿,活血通经。 | 风湿痹痛 |
| 肝胆科 | 黄疸 | |
| 乳腺科 | 乳汁不通、乳痈 | |
| 妇科 | 痛经、闭经 | |
| 肿瘤科 | 痈疖肿痛 | |
| 骨科 | 跌打损伤 |
▎产品展示

【品名】五爪龙
【来源】本品为桑科榕属植物琴叶榕的干燥全株。
【规格】5g/袋
【产地】广西
【性味与归经】 甘、微辛,性平。归肝经。
【功能与主治】 祛风除湿,解毒消肿,活血通经。用于风湿痹痛,黄 疸,乳汁不通,乳痈,痛经,闭经,痈疖肿痛,跌打损伤,毒蛇咬伤。
【用法用量】15-30g。外用适量。
【贮藏】置干燥处。
【执行标准】广西壮族自治区壮药质量标准第三卷(2018年版)
【生产厂家】广西神力制药有限公司
【生产许可证】桂20170229
【地址】广西玉林市福绵区石和镇石和村马路岭
【电话】020-80928617
【招商电话】13316084160

